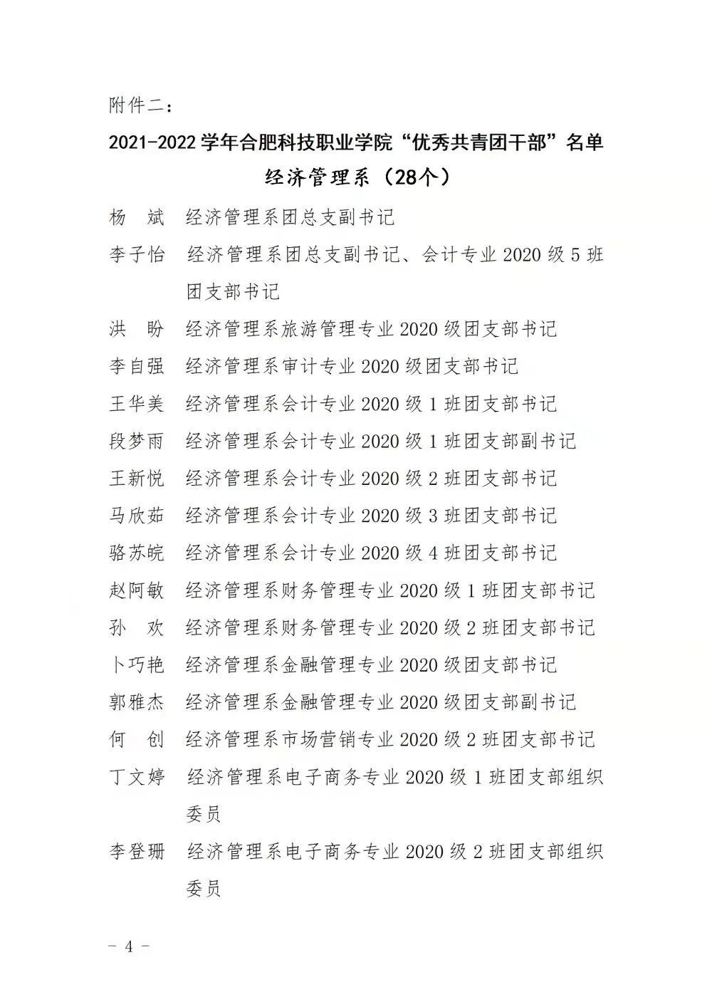
《关于表彰2021-2022学年点点app下载“红旗团支部”“优秀共青团干部”“优秀共青团员”的决定》(团〔2022〕10号)已发布。在此向获评支部和个人表示热烈祝贺!值此建团100周年之际,院团委号召各位书记:以成绩向过往致敬,以实干向先进学习,以奋斗向青春献礼!









学生管理
发布日期:2022-05-02 08:24:00 浏览次数:
《关于表彰2021-2022学年点点app下载“红旗团支部”“优秀共青团干部”“优秀共青团员”的决定》(团〔2022〕10号)已发布。在此向获评支部和个人表示热烈祝贺!值此建团100周年之际,院团委号召各位书记:以成绩向过往致敬,以实干向先进学习,以奋斗向青春献礼!








