2018版专业标准(教育部发布)--物联网应用技术

发布日期:2020-01-18 11:23:26 浏览次数:




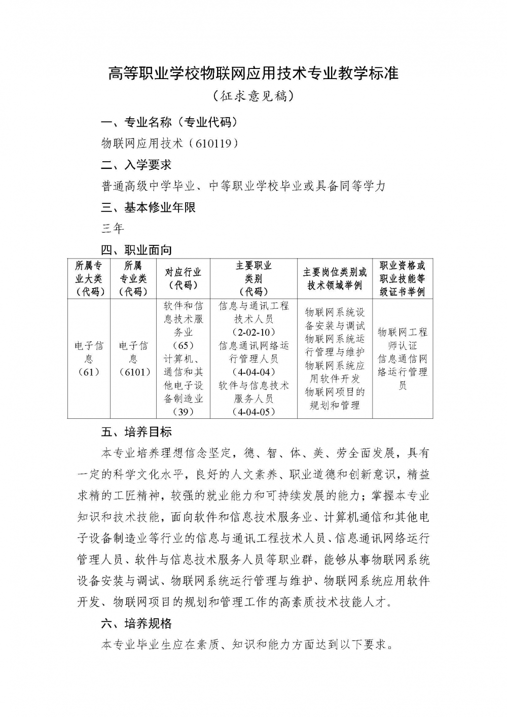
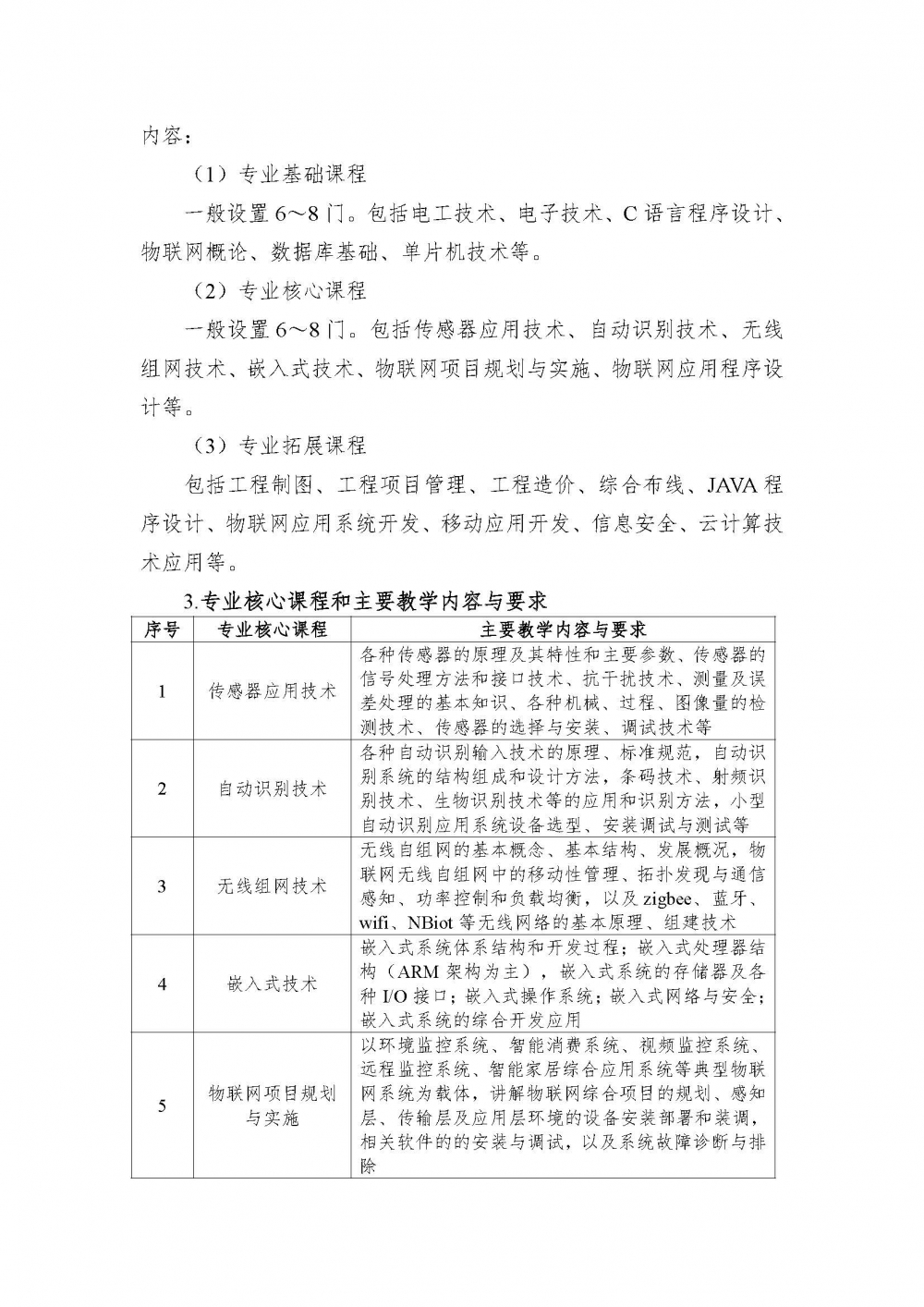
电子信息类——物联网应用技术610119_页面_1.jpg电子信息类——物联网应用技术610119_页面_2.jpg电子信息类——物联网应用技术610119_页面_3.jpg电子信息类——物联网应用技术610119_页面_4.jpg电子信息类——物联网应用技术610119_页面_5.jpg电子信息类——物联网应用技术610119_页面_6.jpg电子信息类——物联网应用技术610119_页面_7.jpg电子信息类——物联网应用技术610119_页面_8.jpg电子信息类——物联网应用技术610119_页面_9.jpg







Baidu
map