学生工作处
资助中心
心理健康中心
学校首页
中心首页
部门介绍
学生处简介
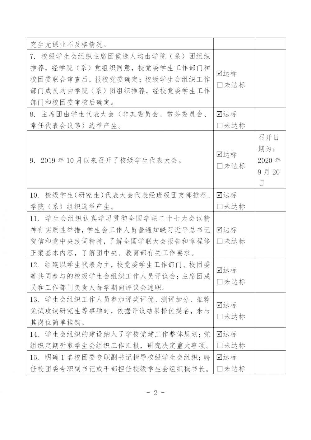
资助中心简介
心理健康中心
taptap点点移动端
taptap点点官方app下载
taptap点点安卓下载
taptap点点beat亚洲
点点官网app
思政教育
思政教育
心理健康
点点taptap网址登录
taptap点点官网入口
学生资助
taptap点点ios
工作动态
学习研究
学习研究
通知公告
通知公告
下载中心
工作动态
点点官网app网址
团学活动
工作动态
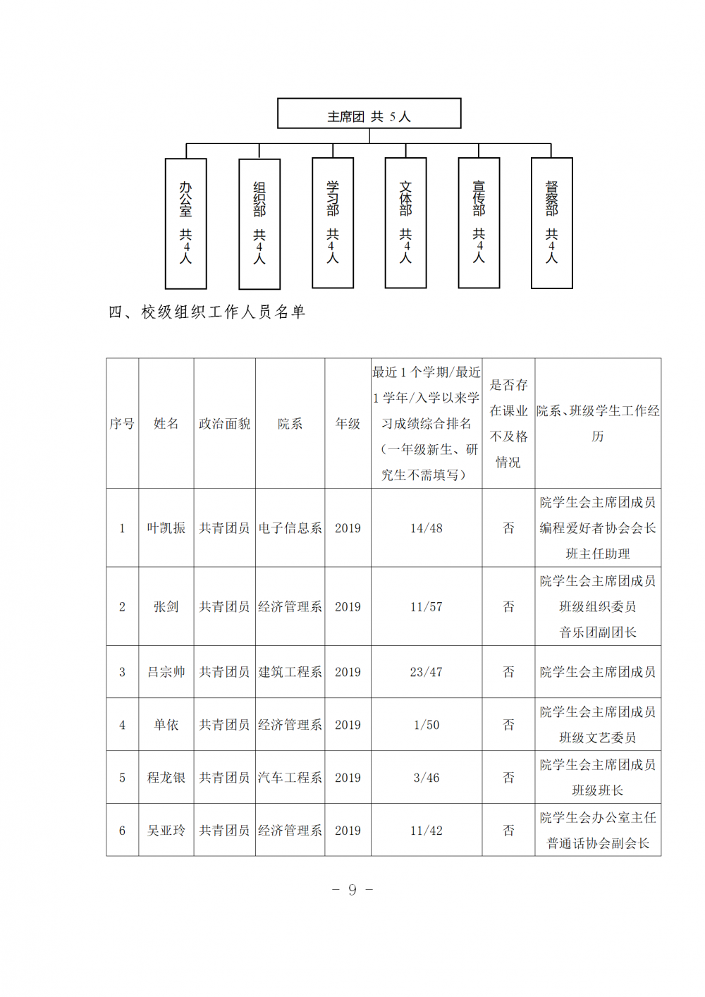
院学生会
社团联合会
青年志愿者联盟
大学生艺术团
大学生记者团
学生干部
工作动态
学生工作处
团学活动
工作动态
点点app下载学生会组织改革情况
发布日期:
2020-12-02 23:18:49
浏览次数:
上一条:
点点app下载第九次学生代表大会顺利召开
下一条:
院团委召开团学组织12月份工作会议
map